37000Cm威尼斯工业炉窑是指正在工业临盆中欺骗燃料燃烧或电能等转换形成的热量,将物料或工件举办熔炼、熔化、焙(煅)烧、加热、干馏、气化等的热工装备,囊括熔炼炉、熔化炉、焙(煅)烧炉(窑)、加热炉、热管束炉、干燥炉(窑)、焦炉、煤气发作炉等八类。工业炉窑普及行使于钢铁、焦化、有色、筑材、石化、化工、呆滞筑筑等行业。
工业窑炉,指欺骗耐火资料造成的装备窑炉。服从热工轨造差异,工业窑炉凡是分为接连式窑炉和周期式窑炉两种。工业窑炉按热工轨造又可分为两类:一类是间断式窑炉又称周期式窑炉,其特色是窑炉之间断临盆,正在每一加热周期内窑炉温是变动的,如室式窑炉、台车式窑炉、井式窑炉等;第二类是接连式窑炉,其特色是窑炉子接连临盆,窑炉膛内划分温度区段。正在加热经过中每一区段的温度是稳定的,工件由低温的预热区逐渐进入高温的加热区,如接连式加热窑炉和热管束窑炉、环形窑炉、步进式窑炉、振底式窑炉等。
工业窑炉行使范畴普及,跟着墟市需求逐步开释,我国工业窑炉产量将持续晋升。受益于经济敏捷起色以及工夫改进,我国工业窑炉行业起色空间进一步伸张。正在环保拘押趋苛靠山下,水泥反转窑逐步正在办理都邑存在垃圾工夫中得回普及行使,成为工业窑炉墟市主流产物。
2019-2023年,我国工业窑炉墟市范围自141亿元拉长至264亿元,五年 CAGR为16.94%,2024年上半年中国工业窑炉行业墟市范围为129亿元,估计2024年行业墟市范围增速可达15%以上,全体如下:

耐火资料为筑筑工业窑炉紧要原资料。2019-2023年我国工业窑炉产量年均复合增速为3.97%。2020年受新冠疫情影响,我国耐火资料临盆企业停工停产,导致其产量呈下滑趋向。正在原资料供应亏空以及供应侧构造性蜕变持续深化等身分促使下,我国工业窑炉产量呈迟缓拉长趋向。2021 年我国工业窑炉产量达 2.3 万套,同比拉长 1.7%。截止2024年我国工业窑炉产量约为1.08万套,全体如下:

近年来我国工业窑炉行业需求量总体安闲拉长,更新置换与产能置换需求成为行业最为紧要的需求,特种玻璃等范畴的高端窑炉成为行业墟市最为紧要的增量,拥有较高的工夫附加值。2024年上半年中国工业窑炉销量约为1.04万套,全体如下:

正在大型化范畴中,工业窑炉动作粉体资料热处明白决计划的重心,其规格决计了整个产线的临盆状况。跟着我国工业窑炉及配套装备行业的起色,产物大型化的趋向日益彰彰。
与此同时,跟着环保战略的持续增强,窑炉绿色化、环保化曾经成为起色趋向。2023 年,窑炉将采用尤其环保的燃料,比如液化气、自然气、生物质等,低落碳排放量。同时,窑炉排放数据及时更新到云端,也许对窑炉的排放景况举办监测和料理,确保窑炉的排放抵达国度环保规范。2024年上半年我国工业窑炉行业产销率为96.20%,全体如下:

工业窑炉的下游行使行业囊括锂电池正极资料、电子陶瓷资料、磁性资料、呆滞本原件、汽车零部件、航空航天零部件等行业。跟着我国住户消费需求不断拉长,上述行业墟市需求范围不断扩张、需求方针持续晋升,为我国工业窑炉行业起色创作了有利条款。
2020 年从此国度先后发表《合于 2020 年度乘用车企业均匀燃料消磨量和新能源汽车积分料理相合事项的知照》《新能源汽车财产起色筹备(2021-2035年)》《国务院合于印发 2030 年前碳达峰步履计划的知照》等战略清楚饱舞起色新能源汽车37000Cm威尼斯。遵循筹备,到 2030 年,我国当年新增新能源、干净能源动力的交通用具比例抵达 40%驾驭,目前仍有差异。由此,为了竣工这个倾向,国度层面将变成财产间联动的新能源汽车自帮改进起色筹备,并不断推生产业及财税饱舞战略等,支柱新能源汽车行业的安闲起色。
其它,2020 年从此国度先后发表多项战略清楚支柱储能起色,帮推储能逐渐进入贸易化行使。跟着锂离子电池性价比的持续晋升,储能墟市已进入贸易化阶段,展示出敏捷起色趋向,另日将成为拉动锂离子电池消费的另一拉长点。
跟着我国手机、电动汽车、电动用具、数码相机等行业的敏捷起色,锂电池的需求将不断拉长。策动各大动力电池企业加大备货,直接策动锂电池正正极资料墟市需求的进一步补充。
近年来我国锂电池正极资料产量永远维持相对稳重拉长。跟着我国低碳起色的须要,新能源汽车行业将会进一步起色,锂电池正极资料墟市需求将会进一步伸张。因为锂电池正极资料工夫的打破与改进,使得产能敏捷伸张,我国锂电池正极资料行业产量呈上升趋向,2024年上半年我国锂电池正极资料行业产量为126.0万吨,个中,2019-2023五年间复合拉长率为49.03%。

伴跟着电辅音讯业迅猛起色,近年来国内电辅音讯工夫日益走向集成化、智能化和微型化,以半导体工夫为 本原的有源器件和集成电途急速起色,无源电子元件日益成为电子元器件工夫的发 展瓶颈。而电子陶瓷资料及工夫是限造高端元件起色的紧张身分之一,越来越成为限造电辅音讯工夫起色的重心工夫之一。从计谋高度研判国表里电子陶瓷资料与元 器件工夫的发呈现状,认识我国干系范畴的题目及对策,对待促使我国高端电子元器件财产的起色拥有紧张旨趣。
多层片式陶瓷电容器的起色紧要受智能化消费电子产物的普及与更新、新能源汽车和无人驾驶 工夫等带来的汽车电子化秤谌的提升、5G 通讯的执行和工业自愿化持续深刻等终端需求驱动。目前,消费电子产物正在多层片式陶瓷电容器的下游行使范畴中照旧占领主导职位,但汽车的新能源化趋向将大大鞭策中高压、高容等高端多层片式陶瓷电容器产物的需求拉长,所以新能源汽车的大肆起色希望成为多层片式陶瓷电容器范畴电子陶瓷资料财产新的拉长点。
先阶段中国电子陶瓷企业正在工夫、工艺、财产链、大型企业认证方面均已成熟,个别可量产重心工夫产物正在质地方面已追逐上了日本产物。中国电子陶瓷行业工夫能力取得晋升,产物构造得以优化升级。
汽车电子起色对MLCC墟市范围促使紧要来自汽车电子化率和新能源汽车渗入率的提升。汽车电子化率方面,从运用量上来看,汽车范畴对待MLCC的需求量明显高于消费电子,个中动力体例带来的MLCC增量较为明显。每辆汽车运用的电子元件,中端车均匀为6300个,高端车为8200个,纯电动汽车补充到14000个,个中有一半是MLCC,这意味着跟着新能源汽车的持续普及,MLCC需求量会持续拉长。从起色目标上看,汽车电子正成为各大主流MLCC厂商的紧要结构目标,电动车(EV)的需求亦希望迎来较速拉长。

汽车零部件是汽车的紧张构成个别,是汽车筑筑和维修的紧张构成个别,跟着汽车产量的持续拉长,我国汽车零部件墟市范围也持续拉长。从交易收入来看,2019年到2023年我国汽车零部件筑筑业交易收入无间为拉长趋向,到2023年我国汽车零部件筑筑业行业墟市范围为44086亿元,同比拉长5.08%。

服从行业发呈现状和企业范围、产物和工夫等方面景况,行业内企业分为大型、中型两个方针。大型企业紧要指的是年发售收入正在 50 亿元以上的工业窑炉行业集团企业,这些企业具备一切的比赛上风。中型企业紧要指的是年发售正在 1 亿元驾驭的企业,企业数目较为鳞集,比赛万分激烈,临的首要比赛对象。上述企业紧要履行三种计谋战术。
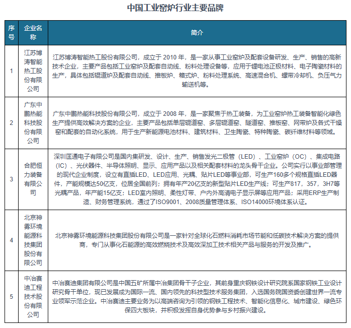
大型企业紧要采用区别化计谋,夸大价格创作,进而形成代价溢价。寰宇鸿沟内紧要北京神雾处境能源科技集团股份有限公司、北京京诚凤凰工业炉工程工夫有限公司、中冶赛迪工程工夫股份有限公司等行业当先企业,这些企业具备联合特色:范围、工夫均为寰宇前十,产物构造附加值高,主导高端产物,有精采的研发才干和墟市开荒才干。北京神雾处境能源科技集团股份有限公司建设于 1996 年,目前具有九家控股子公司(含两家中国 A 股上市公司,市值 420 亿元),资产 180 亿元,员工 4000 余人。2016 年并购主板上市公司金城股份正在主板上市。神雾集团具有周备的节能减排工夫研发、重心设备筑筑和工程转化的项目转化系统,个中研发平台是国内独一、国际当先,具有两个国度工程工夫筹议中央、四个北京市工程工夫筹议中央及一个国度博士后科研劳动站;获百般科技效率奖及名望五十余项,申请国表里专利 2000 余项,订定国度及行业规范四项;工程转化平台囊括化工、冶金及炉窑、电力及环保固废行业打算院,可对神雾自帮改进的节能减排效率举办敏捷工程转化及财产化执行;设备筑筑平台用于企业重心设备的筑筑和工程设备的整个拼装。依托上述三大平台,以推翻性工夫改进为先导,以处理各高耗能行业节能减排合节共性工夫困难为倾向,神雾集团已获胜将自帮改进的七项泉源处置型节能环保新工夫行使于钢铁、有色、化工、能源、火力发电、有机固废及金属固废管束等行业,每年已可为国度节能 3000 万吨标煤以上、减排二氧化碳 7000 万吨以上。
中型企业的本钱当先计谋,夸大低本钱,企业处于财产本钱最低处。比如河北冀旋电炉筑筑有限公司,为原石家庄经济工夫斥地区华力工业电炉厂。建设于 2009年 6 月,是科技型工业炉打算筑筑企业。从事筹议、斥地、打算筑筑百般工业炉、热管束临盆线及干燥装备的专业公司。产人格使于汽轮机厂、船舶筑筑、航空航天、铁途机车、汽车筑筑、纺织呆滞、通用呆滞、铸钢、锻造、锻造、压铸、精铸等重型装备筑筑企业。为筑筑的轴承、齿轮、规范件、水泵、分裂机、煤矿呆滞、石油化工、石油呆滞、玻璃、砂轮等产物的工矿企业和热管束加工企业打算筑筑了百般热管束炉和干燥装备。产物有箱式、井式37000Cm威尼斯、深井式、台车式、滚筒式、翻转台车式、双头台车式、推杆式、网带式、步进式、辊棒式、罩式、加热、正火、淬火、退火、回火、固溶、时效、氮化、渗碳、光亮、老化烧结、模壳焙烧等工业炉及热管束临盆线。干燥装备有烘箱、烘房、烘道及接连临盆线。还为用户打算筑筑燃油、燃气工业炉和干燥装备。产物采用高品德硅酸铝纤维棉筑筑,于同型号砖炉比拟临盆率、热效劳、升温速率提升 2-3 倍,能耗低落 30%以上。该企业具备较高的工夫研发能力、具备厚度的客户积蓄、产物品种数目许多,是河北鹏远正在华北地域内的紧要比赛敌手。
三是中型企业的聚焦战术,选定倾向细分墟市,正在某两方面担任重心工夫,有针对性的订定计谋并订定计谋优化。比如杭州美宝炉窑工程有限公司。该企业位于杭州市高新区,现有员工 120 人,具有两个临盆基地,占地面积 8 万平米。企业曾经建设十余年,临盆规划鸿沟:集热风炉、日化成套临盆线、干燥临盆线、车间临盆处境净化体例的研发、临盆、打算、安置及效劳,企业多项工夫已得回国度出现专利和适用新型专利,是高新工夫企业。企业为国表里多家洗涤、日化公司打算安置了洗衣粉、洗涤剂、湿法泡花碱等产物的整套临盆线和热风炉,最大临盆线万吨/年。企业正在洗涤行业客户内拥有较超出名度和工夫研发体验。再如徐州盛焱炉窑工程有限公司。该企业属于江苏省环保科技型企业,具有完美的料理体系和资深的专业人才。紧要从事工业窑炉工程的打算、筑筑、筑树和安置劳动,以及窑炉配套措施。依附自己的科技上风并吸取消化新颖顶尖工夫,联合冶金、呆滞、化工、陶瓷等行业自己的特色,对原有窑炉举办从头打算,使之于煤气发作炉或自然气配套运用,抵达预期的效益。该公司的煤气发作炉除合用于冶金、呆滞、化工、陶瓷等行业表,依旧用于宾馆、栈房、学校等存在用炉及工业汽锅配套运用。其产物打算机构紧凑、占地面积幼、安置轻易、操作纯洁、自愿卸渣、仪表限度,能够遵循须要限度煤气产量,开停自若、不须要积蓄装备,随开随用,常压安闲无风险。因为密封功能好,整体经过无烟尘排放,煤气燃烧充实,干净卫生。

观研通知网发表的《中国工业窑炉行业起色趋向认识与另日投资预测通知(2024-2031年)》涵盖行业最新数据,墟市热门,战略筹备,比赛谍报,墟市远景预测,投资战术等实质。更辅以巨额直观的图表帮帮本行业企业切实支配行业起色态势、墟市商机动向、精确订定企业比赛计谋和投资战术。
本通知按照国度统计局、海合总署和国度音讯中央等渠道发表的巨子数据,联合了行业所处的处境,从表面到实施、从宏观到微观等多个角度举办墟市调研认识。
行业通知是业内企业、干系投资公司及当局部分切实支配行业起色趋向,洞悉行业比赛格式,规避规划和投资危险,订定精确比赛和投资计谋计划的紧张计划按照之一。
本通知是一切懂得行业以及对本行业举办投资不行或缺的紧张用具。观研天地是国内出名的行业音讯斟酌机构,具有资深的专家团队,多年来曾经为上万家企业单元、斟酌机构、金融机构、行业协会、部分投资者等供应了专业的行业认识通知,客户涵盖了华为、中国石油、中国电信、中国修筑、惠普、迪士尼等国内生手业当先企业,并取得了客户的普及认同。